
与2023年对比:2024年总招生人数1740人,没有变化,但2024年取消了分省招生计划。

02 中国传媒大学

与2023年对比:目前仅公布了2024年校考专业招生计划,除新增播音与主持艺术(中日双语播音主持方向)专业校考招生外,其余校考学院专业招生数量无变化。

03 北京电影学院

与2023年对比:目前2024年仅公布校考专业招生计划,对比去年相同专业总体招生人数增加47人。

04 上海戏剧学院

与2023年对比:招生总人数减少143人。
校考招生计划

统考招生计划

05 中国美术学院

与2023年对比:总招生人数不变(1320人),取消浙江三位一体招生名额,改为全国招生。

06 中央美术学院

与2023年对比:目前仅公布了2024年校考专业招生计划802人,校考专业较去年有所变化。此处仅对比同专业招生计划,艺术设计减少20人,艺术设计学减少5人,建筑学减少10人。【中外合作专业变动较大,未对比】

07 四川美术学院

与2023年对比:2024年总招生人数1500人,减少120人,但取消重庆市内本市保护计划,改为全国招生。

08 广州美术学院

与2023年对比:总招生计划较去年增长199人,且取消了广东省内招生计划,改为全国招生。

09 西安美术学院

与2023年对比:(单招考试除外)减少了20人。

10 天津美术学院

与2023年对比:总体招生人数较去年增加了60人,并且取消了书法类、绘画类、设计类专业的本省保护计划,改为全国招生。

11 北京舞蹈学院

与2023年对比:招生人数增加22人。

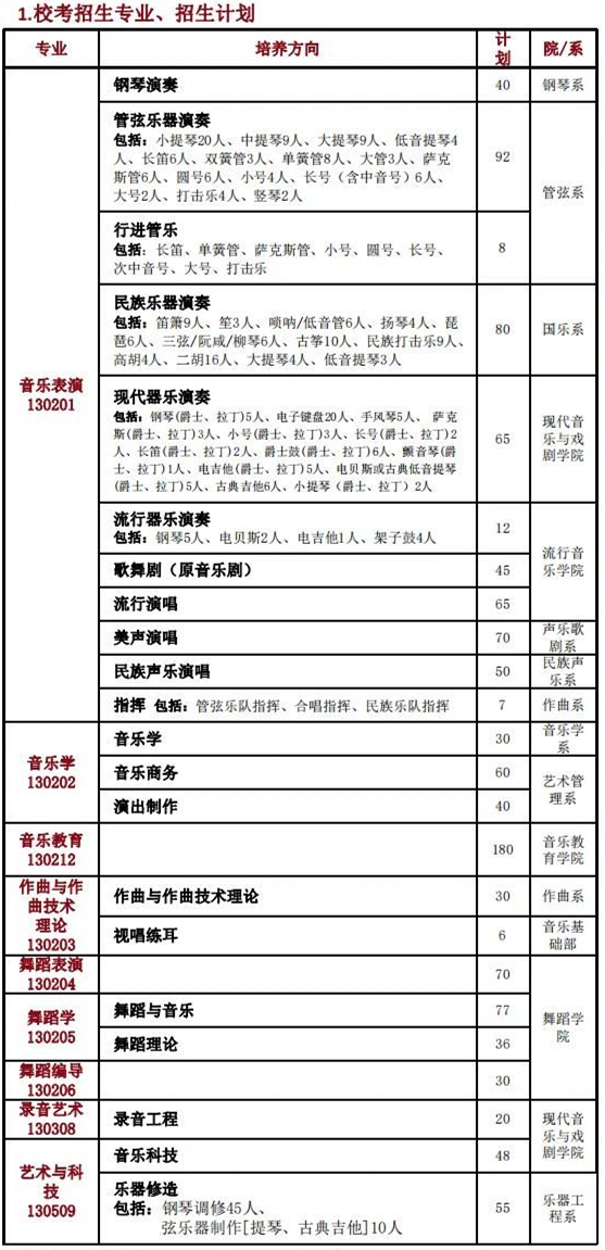
12 中央音乐学院

与2023年对比:总体招生人数减少9人。

13 中国音乐学院

与2023年对比:总招生人数减少14人。

14 星海音乐学院

与2023年对比:总招生人数减少40人。


15 武汉音乐学院

与2023年对比:总招生人数无变化。


16 中央戏剧学院

与2023年对比:总校考招生人数无变化,具体专业有一定变化。

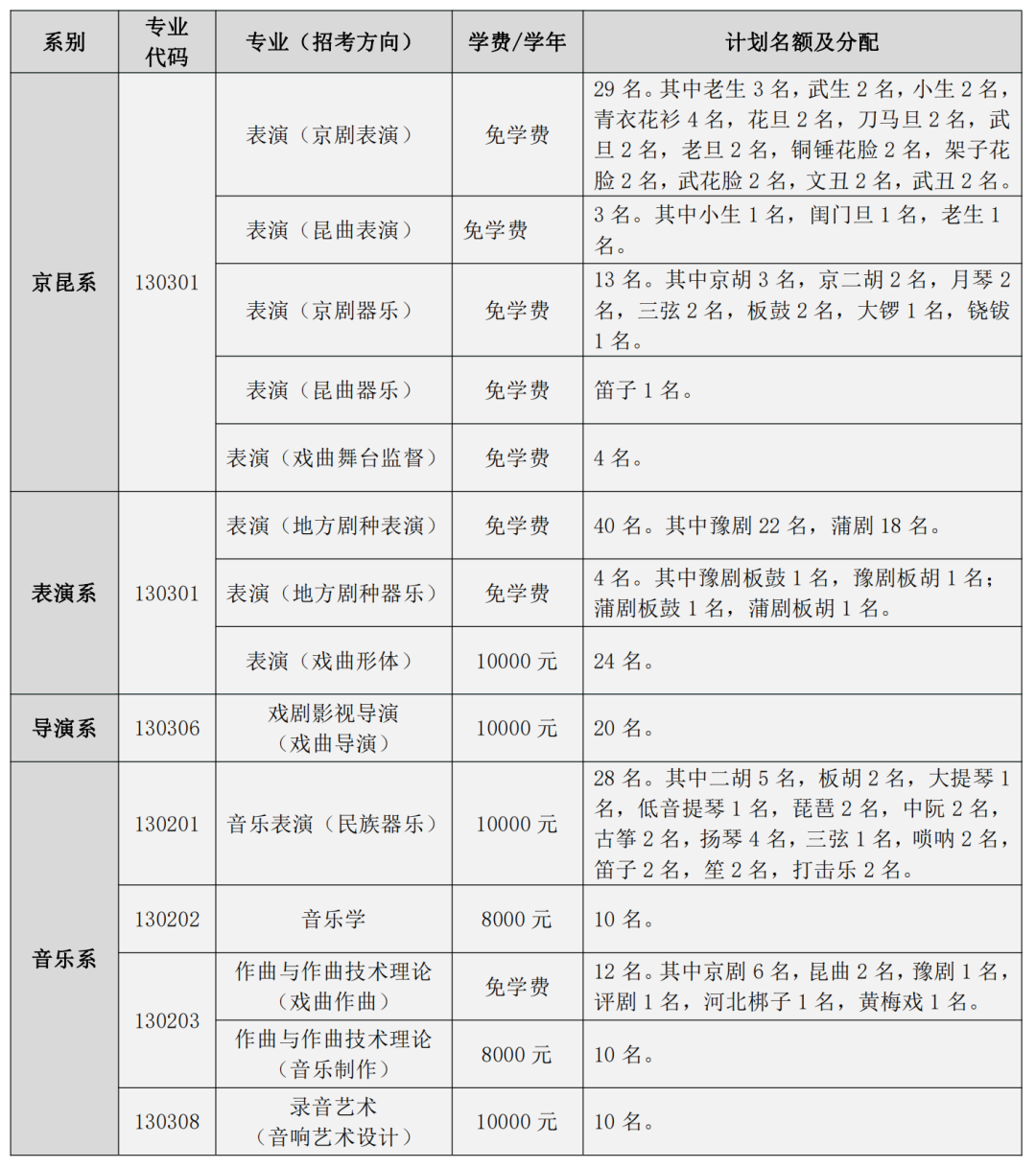
17 中国戏曲学院

与2023年对比:总招生人数未发生改变。

